PySide6.QtCore.QAbstractItemModel¶
- class QAbstractItemModel¶
The
QAbstractItemModel
class provides the abstract interface for item model classes. More…Inherited by:
QFileSystemModel
,QAbstractItemModelReplica
,QPdfBookmarkModel
,QHelpContentModel
,QStandardItemModel
,QConcatenateTablesProxyModel
,QAbstractTableModel
,QSqlQueryModel
,QSqlTableModel
,QSqlRelationalTableModel
,QAbstractProxyModel
,QTransposeProxyModel
,QSortFilterProxyModel
,QIdentityProxyModel
,QAbstractListModel
,QWebEngineHistoryModel
,QPdfSearchModel
,QPdfLinkModel
,QStringListModel
,QHelpIndexModel
Synopsis¶
Methods¶
def
__init__()
def
beginMoveRows()
def
checkIndex()
def
createIndex()
def
decodeData()
def
encodeData()
def
endInsertRows()
def
endMoveColumns()
def
endMoveRows()
def
endRemoveRows()
def
endResetModel()
def
hasIndex()
def
insertColumn()
def
insertRow()
def
moveColumn()
def
moveRow()
def
removeColumn()
def
removeRow()
Virtual methods¶
def
buddy()
def
canFetchMore()
def
clearItemData()
def
columnCount()
def
data()
def
dropMimeData()
def
fetchMore()
def
flags()
def
hasChildren()
def
headerData()
def
index()
def
insertColumns()
def
insertRows()
def
itemData()
def
match()
def
mimeData()
def
mimeTypes()
def
moveColumns()
def
moveRows()
def
multiData()
def
parent()
def
removeColumns()
def
removeRows()
def
revert()
def
roleNames()
def
rowCount()
def
setData()
def
setHeaderData()
def
setItemData()
def
sibling()
def
sort()
def
span()
def
submit()
Signals¶
def
columnsMoved()
def
columnsRemoved()
def
dataChanged()
def
layoutChanged()
def
modelReset()
def
rowsInserted()
def
rowsMoved()
def
rowsRemoved()
Note
This documentation may contain snippets that were automatically translated from C++ to Python. We always welcome contributions to the snippet translation. If you see an issue with the translation, you can also let us know by creating a ticket on https:/bugreports.qt.io/projects/PYSIDE
Detailed Description¶
The
QAbstractItemModel
class defines the standard interface that item models must use to be able to interoperate with other components in the model/view architecture. It is not supposed to be instantiated directly. Instead, you should subclass it to create new models.The
QAbstractItemModel
class is one of the Model/View Classes and is part of Qt’s model/view framework. It can be used as the underlying data model for the item view elements in QML or the item view classes in the Qt Widgets module.If you need a model to use with an item view such as QML’s List View element or the C++ widgets QListView or QTableView, you should consider subclassing
QAbstractListModel
orQAbstractTableModel
instead of this class.The underlying data model is exposed to views and delegates as a hierarchy of tables. If you do not make use of the hierarchy, then the model is a simple table of rows and columns. Each item has a unique index specified by a
QModelIndex
.Every item of data that can be accessed via a model has an associated model index. You can obtain this model index using the
index()
function. Each index may have asibling()
index; child items have aparent()
index.Each item has a number of data elements associated with it and they can be retrieved by specifying a role (see
ItemDataRole
) to the model’sdata()
function. Data for all available roles can be obtained at the same time using theitemData()
function.Data for each role is set using a particular
ItemDataRole
. Data for individual roles are set individually withsetData()
, or they can be set for all roles withsetItemData()
.Items can be queried with
flags()
(seeItemFlag
) to see if they can be selected, dragged, or manipulated in other ways.If an item has child objects,
hasChildren()
returnstrue
for the corresponding index.The model has a
rowCount()
and acolumnCount()
for each level of the hierarchy. Rows and columns can be inserted and removed withinsertRows()
,insertColumns()
,removeRows()
, andremoveColumns()
.The model emits signals to indicate changes. For example,
dataChanged()
is emitted whenever items of data made available by the model are changed. Changes to the headers supplied by the model causeheaderDataChanged()
to be emitted. If the structure of the underlying data changes, the model can emitlayoutChanged()
to indicate to any attached views that they should redisplay any items shown, taking the new structure into account.The items available through the model can be searched for particular data using the
match()
function.To sort the model, you can use
sort()
.Subclassing¶
Note
Some general guidelines for subclassing models are available in the Model Subclassing Reference.
When subclassing
QAbstractItemModel
, at the very least you must implementindex()
,parent()
,rowCount()
,columnCount()
, anddata()
. These functions are used in all read-only models, and form the basis of editable models.You can also reimplement
hasChildren()
to provide special behavior for models where the implementation ofrowCount()
is expensive. This makes it possible for models to restrict the amount of data requested by views, and can be used as a way to implement lazy population of model data.To enable editing in your model, you must also implement
setData()
, and reimplementflags()
to ensure thatItemIsEditable
is returned. You can also reimplementheaderData()
andsetHeaderData()
to control the way the headers for your model are presented.The
dataChanged()
andheaderDataChanged()
signals must be emitted explicitly when reimplementing thesetData()
andsetHeaderData()
functions, respectively.Custom models need to create model indexes for other components to use. To do this, call
createIndex()
with suitable row and column numbers for the item, and an identifier for it, either as a pointer or as an integer value. The combination of these values must be unique for each item. Custom models typically use these unique identifiers in other reimplemented functions to retrieve item data and access information about the item’s parents and children. See the Simple Tree Model Example for more information about unique identifiers.It is not necessary to support every role defined in
ItemDataRole
. Depending on the type of data contained within a model, it may only be useful to implement thedata()
function to return valid information for some of the more common roles. Most models provide at least a textual representation of item data for theDisplayRole
, and well-behaved models should also provide valid information for theToolTipRole
andWhatsThisRole
. Supporting these roles enables models to be used with standard Qt views. However, for some models that handle highly-specialized data, it may be appropriate to provide data only for user-defined roles.Models that provide interfaces to resizable data structures can provide implementations of
insertRows()
,removeRows()
,insertColumns()
,andremoveColumns()
. When implementing these functions, it is important to notify any connected views about changes to the model’s dimensions both before and after they occur:An
insertRows()
implementation must callbeginInsertRows()
before inserting new rows into the data structure, andendInsertRows()
immediately afterwards.An
insertColumns()
implementation must callbeginInsertColumns()
before inserting new columns into the data structure, andendInsertColumns()
immediately afterwards.A
removeRows()
implementation must callbeginRemoveRows()
before the rows are removed from the data structure, andendRemoveRows()
immediately afterwards.A
removeColumns()
implementation must callbeginRemoveColumns()
before the columns are removed from the data structure, andendRemoveColumns()
immediately afterwards.
The private signals that these functions emit give attached components the chance to take action before any data becomes unavailable. The encapsulation of the insert and remove operations with these begin and end functions also enables the model to manage
persistent model indexes
correctly. If you want selections to be handled properly, you must ensure that you call these functions. If you insert or remove an item with children, you do not need to call these functions for the child items. In other words, the parent item will take care of its child items.To create models that populate incrementally, you can reimplement
fetchMore()
andcanFetchMore()
. If the reimplementation offetchMore()
adds rows to the model,beginInsertRows()
andendInsertRows()
must be called.Thread safety¶
Being a subclass of QObject,
QAbstractItemModel
is notthread-safe
. AnyQAbstractItemModel
model-related API should only be called from the thread the model object lives in. If theQAbstractItemModel
is connected with a view, that means the GUI thread, as that is where the view lives, and it will call into the model from the GUI thread. Using a background thread to populate or modify the contents of a model is possible, but requires care, as the background thread cannot call any model-related API directly. Instead, you should queue the updates and apply them in the main thread. This can be done with queued connections.See also
QModelIndex
QAbstractItemViewUsing drag and drop with item viewsSimple Tree Model ExampleEditable Tree Model ExampleFetch More Example
- class LayoutChangeHint¶
This enum describes the way the model changes layout.
Constant
Description
QAbstractItemModel.LayoutChangeHint.NoLayoutChangeHint
No hint is available.
QAbstractItemModel.LayoutChangeHint.VerticalSortHint
Rows are being sorted.
QAbstractItemModel.LayoutChangeHint.HorizontalSortHint
Columns are being sorted.
Note that VerticalSortHint and HorizontalSortHint carry the meaning that items are being moved within the same parent, not moved to a different parent in the model, and not filtered out or in.
- class CheckIndexOption¶
(inherits
enum.Flag
) This enum can be used to control the checks performed bycheckIndex()
.Constant
Description
QAbstractItemModel.CheckIndexOption.CheckIndexOption.NoOption
No check options are specified.
QAbstractItemModel.CheckIndexOption.CheckIndexOption.IndexIsValid
The model index passed to
checkIndex()
is checked to be a valid model index.QAbstractItemModel.CheckIndexOption.CheckIndexOption.DoNotUseParent
Does not perform any check involving the usage of the parent of the index passed to
checkIndex()
.QAbstractItemModel.CheckIndexOption.CheckIndexOption.ParentIsInvalid
The parent of the model index passed to
checkIndex()
is checked to be an invalid model index. If both this option and DoNotUseParent are specified, then this option is ignored.
Constructs an abstract item model with the given
parent
.- beginInsertColumns(parent, first, last)¶
- Parameters:
parent –
QModelIndex
first – int
last – int
Warning
This section contains snippets that were automatically translated from C++ to Python and may contain errors.
Begins a column insertion operation.
When reimplementing
insertColumns()
in a subclass, you must call this function before inserting data into the model’s underlying data store.The
parent
index corresponds to the parent into which the new columns are inserted;first
andlast
are the column numbers of the new columns will have after they have been inserted.Inserting columns
Specify the first and last column numbers for the span of columns you want to insert into an item in a model.
For example, as shown in the diagram, we insert three columns before column 4, so
first
is 4 andlast
is 6:beginInsertColumns(parent, 4, 6)
This inserts the three new columns as columns 4, 5, and 6.
Appending columns
To append columns, insert them after the last column.
For example, as shown in the diagram, we append three columns to a collection of six existing columns (ending in column 5), so
first
is 6 andlast
is 8:beginInsertColumns(parent, 6, 8)
This appends the two new columns as columns 6, 7, and 8.
Note
This function emits the
columnsAboutToBeInserted()
signal which connected views (or proxies) must handle before the data is inserted. Otherwise, the views may end up in an invalid state.See also
- beginInsertRows(parent, first, last)¶
- Parameters:
parent –
QModelIndex
first – int
last – int
Warning
This section contains snippets that were automatically translated from C++ to Python and may contain errors.
Begins a row insertion operation.
When reimplementing
insertRows()
in a subclass, you must call this function before inserting data into the model’s underlying data store.The
parent
index corresponds to the parent into which the new rows are inserted;first
andlast
are the row numbers that the new rows will have after they have been inserted.Inserting rows
Specify the first and last row numbers for the span of rows you want to insert into an item in a model.
For example, as shown in the diagram, we insert three rows before row 2, so
first
is 2 andlast
is 4:beginInsertRows(parent, 2, 4)
This inserts the three new rows as rows 2, 3, and 4.
Appending rows
To append rows, insert them after the last row.
For example, as shown in the diagram, we append two rows to a collection of 4 existing rows (ending in row 3), so
first
is 4 andlast
is 5:beginInsertRows(parent, 4, 5)
This appends the two new rows as rows 4 and 5.
Note
This function emits the
rowsAboutToBeInserted()
signal which connected views (or proxies) must handle before the data is inserted. Otherwise, the views may end up in an invalid state.See also
- beginMoveColumns(sourceParent, sourceFirst, sourceLast, destinationParent, destinationColumn)¶
- Parameters:
sourceParent –
QModelIndex
sourceFirst – int
sourceLast – int
destinationParent –
QModelIndex
destinationColumn – int
- Return type:
bool
Begins a column move operation.
When reimplementing a subclass, this method simplifies moving entities in your model. This method is responsible for moving persistent indexes in the model, which you would otherwise be required to do yourself. Using beginMoveColumns and
endMoveColumns
is an alternative to emittinglayoutAboutToBeChanged
andlayoutChanged
directly along withchangePersistentIndex
.The
sourceParent
index corresponds to the parent from which the columns are moved;sourceFirst
andsourceLast
are the first and last column numbers of the columns to be moved. ThedestinationParent
index corresponds to the parent into which those columns are moved. ThedestinationChild
is the column to which the columns will be moved. That is, the index at columnsourceFirst
insourceParent
will become columndestinationChild
indestinationParent
, followed by all other columns up tosourceLast
.However, when moving columns down in the same parent (
sourceParent
anddestinationParent
are equal), the columns will be placed before thedestinationChild
index. That is, if you wish to move columns 0 and 1 so they will become columns 1 and 2,destinationChild
should be 3. In this case, the new index for the source columni
(which is betweensourceFirst
andsourceLast
) is equal to(destinationChild-sourceLast-1+i)
.Note that if
sourceParent
anddestinationParent
are the same, you must ensure that thedestinationChild
is not within the range ofsourceFirst
andsourceLast
+ 1. You must also ensure that you do not attempt to move a column to one of its own children or ancestors. This method returnsfalse
if either condition is true, in which case you should abort your move operation.See also
- beginMoveRows(sourceParent, sourceFirst, sourceLast, destinationParent, destinationRow)¶
- Parameters:
sourceParent –
QModelIndex
sourceFirst – int
sourceLast – int
destinationParent –
QModelIndex
destinationRow – int
- Return type:
bool
Warning
This section contains snippets that were automatically translated from C++ to Python and may contain errors.
Begins a row move operation.
When reimplementing a subclass, this method simplifies moving entities in your model. This method is responsible for moving persistent indexes in the model, which you would otherwise be required to do yourself. Using beginMoveRows and
endMoveRows
is an alternative to emittinglayoutAboutToBeChanged
andlayoutChanged
directly along withchangePersistentIndex
.The
sourceParent
index corresponds to the parent from which the rows are moved;sourceFirst
andsourceLast
are the first and last row numbers of the rows to be moved. ThedestinationParent
index corresponds to the parent into which those rows are moved. ThedestinationChild
is the row to which the rows will be moved. That is, the index at rowsourceFirst
insourceParent
will become rowdestinationChild
indestinationParent
, followed by all other rows up tosourceLast
.However, when moving rows down in the same parent (
sourceParent
anddestinationParent
are equal), the rows will be placed before thedestinationChild
index. That is, if you wish to move rows 0 and 1 so they will become rows 1 and 2,destinationChild
should be 3. In this case, the new index for the source rowi
(which is betweensourceFirst
andsourceLast
) is equal to(destinationChild-sourceLast-1+i)
.Note that if
sourceParent
anddestinationParent
are the same, you must ensure that thedestinationChild
is not within the range ofsourceFirst
andsourceLast
+ 1. You must also ensure that you do not attempt to move a row to one of its own children or ancestors. This method returnsfalse
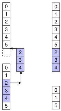
if either condition is true, in which case you should abort your move operation.Moving rows to another parent
Specify the first and last row numbers for the span of rows in the source parent you want to move in the model. Also specify the row in the destination parent to move the span to.
For example, as shown in the diagram, we move three rows from row 2 to 4 in the source, so
sourceFirst
is 2 andsourceLast
is 4. We move those items to above row 2 in the destination, sodestinationChild
is 2.beginMoveRows(sourceParent, 2, 4, destinationParent, 2)
This moves the three rows rows 2, 3, and 4 in the source to become 2, 3 and 4 in the destination. Other affected siblings are displaced accordingly.
Moving rows to append to another parent
To append rows to another parent, move them to after the last row.
For example, as shown in the diagram, we move three rows to a collection of 6 existing rows (ending in row 5), so
destinationChild
is 6:beginMoveRows(sourceParent, 2, 4, destinationParent, 6)
This moves the target rows to the end of the target parent as 6, 7 and 8.
Moving rows in the same parent up
To move rows within the same parent, specify the row to move them to.
For example, as shown in the diagram, we move one item from row 2 to row 0, so
sourceFirst
andsourceLast
are 2 anddestinationChild
is 0.beginMoveRows(parent, 2, 2, parent, 0)
Note that other rows may be displaced accordingly. Note also that when moving items within the same parent you should not attempt invalid or no-op moves. In the above example, item 2 is at row 2 before the move, so it cannot be moved to row 2 (where it is already) or row 3 (no-op as row 3 means above row 3, where it is already)
Moving rows in the same parent down
To move rows within the same parent, specify the row to move them to.
For example, as shown in the diagram, we move one item from row 2 to row 4, so
sourceFirst
andsourceLast
are 2 anddestinationChild
is 4.beginMoveRows(parent, 2, 2, parent, 4)
Note that other rows may be displaced accordingly.
See also
- beginRemoveColumns(parent, first, last)¶
- Parameters:
parent –
QModelIndex
first – int
last – int
Warning
This section contains snippets that were automatically translated from C++ to Python and may contain errors.
Begins a column removal operation.
When reimplementing
removeColumns()
in a subclass, you must call this function before removing data from the model’s underlying data store.The
parent
index corresponds to the parent from which the new columns are removed;first
andlast
are the column numbers of the first and last columns to be removed.Removing columns
Specify the first and last column numbers for the span of columns you want to remove from an item in a model.
For example, as shown in the diagram, we remove the three columns from column 4 to column 6, so
first
is 4 andlast
is 6:beginRemoveColumns(parent, 4, 6)
Note
This function emits the
columnsAboutToBeRemoved()
signal which connected views (or proxies) must handle before the data is removed. Otherwise, the views may end up in an invalid state.See also
- beginRemoveRows(parent, first, last)¶
- Parameters:
parent –
QModelIndex
first – int
last – int
Warning
This section contains snippets that were automatically translated from C++ to Python and may contain errors.
Begins a row removal operation.
When reimplementing
removeRows()
in a subclass, you must call this function before removing data from the model’s underlying data store.The
parent
index corresponds to the parent from which the new rows are removed;first
andlast
are the row numbers of the rows to be removed.Removing rows
Specify the first and last row numbers for the span of rows you want to remove from an item in a model.
For example, as shown in the diagram, we remove the two rows from row 2 to row 3, so
first
is 2 andlast
is 3:beginRemoveRows(parent, 2, 3)
Note
This function emits the
rowsAboutToBeRemoved()
signal which connected views (or proxies) must handle before the data is removed. Otherwise, the views may end up in an invalid state.See also
- beginResetModel()¶
Begins a model reset operation.
A reset operation resets the model to its current state in any attached views.
Note
Any views attached to this model will be reset as well.
When a model is reset it means that any previous data reported from the model is now invalid and has to be queried for again. This also means that the current item and any selected items will become invalid.
When a model radically changes its data it can sometimes be easier to just call this function rather than emit
dataChanged()
to inform other components when the underlying data source, or its structure, has changed.You must call this function before resetting any internal data structures in your model or proxy model.
This function emits the signal
modelAboutToBeReset()
.- buddy(index)¶
- Parameters:
index –
QModelIndex
- Return type:
Returns a model index for the buddy of the item represented by
index
. When the user wants to edit an item, the view will call this function to check whether another item in the model should be edited instead. Then, the view will construct a delegate using the model index returned by the buddy item.The default implementation of this function has each item as its own buddy.
- canDropMimeData(data, action, row, column, parent)¶
- Parameters:
data –
QMimeData
action –
DropAction
row – int
column – int
parent –
QModelIndex
- Return type:
bool
Returns
true
if a model can accept a drop of thedata
. This default implementation only checks ifdata
has at least one format in the list ofmimeTypes()
and ifaction
is among the model’ssupportedDropActions()
.Reimplement this function in your custom model, if you want to test whether the
data
can be dropped atrow
,column
,parent
withaction
. If you don’t need that test, it is not necessary to reimplement this function.See also
dropMimeData()
Using drag and drop with item views
- canFetchMore(parent)¶
- Parameters:
parent –
QModelIndex
- Return type:
bool
Returns
true
if there is more data available forparent
; otherwise returnsfalse
.The default implementation always returns
false
.If canFetchMore() returns
true
, thefetchMore()
function should be called. This is the behavior of QAbstractItemView, for example.See also
- changePersistentIndex(from, to)¶
- Parameters:
from –
QModelIndex
to –
QModelIndex
Changes the
QPersistentModelIndex
that is equal to the givenfrom
model index to the givento
model index.If no persistent model index equal to the given
from
model index was found, nothing is changed.- changePersistentIndexList(from, to)¶
- Parameters:
from – .list of QModelIndex
to – .list of QModelIndex
Changes the {
QPersistentModelIndex
}es that are equal to the indexes in the givenfrom
model index list to the givento
model index list.If no persistent model indexes equal to the indexes in the given
from
model index list are found, nothing is changed.- checkIndex(index[, options=QAbstractItemModel.CheckIndexOption.NoOption])¶
- Parameters:
index –
QModelIndex
options – Combination of
CheckIndexOption
- Return type:
bool
This function checks whether
index
is a legal model index for this model. A legal model index is either an invalid model index, or a valid model index for which all the following holds:the index’ model is
this
;the index’ row is greater or equal than zero;
the index’ row is less than the row count for the index’ parent;
the index’ column is greater or equal than zero;
the index’ column is less than the column count for the index’ parent.
The
options
argument may change some of these checks. Ifoptions
containsIndexIsValid
, thenindex
must be a valid index; this is useful when reimplementing functions such asdata()
orsetData()
, which expect valid indexes.If
options
containsDoNotUseParent
, then the checks that would callparent()
are omitted; this allows calling this function from aparent()
reimplementation (otherwise, this would result in endless recursion and a crash).If
options
does not containDoNotUseParent
, and it containsParentIsInvalid
, then an additional check is performed: the parent index is checked for not being valid. This is useful when implementing flat models such as lists or tables, where no model index should have a valid parent index.This function returns true if all the checks succeeded, and false otherwise. This allows to use the function in
Q_ASSERT
and similar other debugging mechanisms. If some check failed, a warning message will be printed in theqt.core.qabstractitemmodel.checkindex
logging category, containing some information that may be useful for debugging the failure.Note
This function is a debugging helper for implementing your own item models. When developing complex models, as well as when building complicated model hierarchies (e.g. using proxy models), it is useful to call this function in order to catch bugs relative to illegal model indices (as defined above) accidentally passed to some
QAbstractItemModel
API.Warning
Note that it’s undefined behavior to pass illegal indices to item models, so applications must refrain from doing so, and not rely on any “defensive” programming that item models could employ to handle illegal indexes gracefully.
See also
- clearItemData(index)¶
- Parameters:
index –
QModelIndex
- Return type:
bool
Removes the data stored in all the roles for the given
index
. Returnstrue
if successful; otherwise returnsfalse
. ThedataChanged()
signal should be emitted if the data was successfully removed. The base class implementation returnsfalse
See also
- abstract columnCount([parent=QModelIndex()])¶
- Parameters:
parent –
QModelIndex
- Return type:
int
Returns the number of columns for the children of the given
parent
.In most subclasses, the number of columns is independent of the
parent
.For example:
int MyModel::columnCount(const QModelIndex &parent) const { Q_UNUSED(parent); return 3; }
Note
When implementing a table based model, columnCount() should return 0 when the parent is valid.
See also
- columnsAboutToBeInserted(parent, first, last)¶
- Parameters:
parent –
QModelIndex
first – int
last – int
This signal is emitted just before columns are inserted into the model. The new items will be positioned between
first
andlast
inclusive, under the givenparent
item.Note
Components connected to this signal use it to adapt to changes in the model’s dimensions. It can only be emitted by the
QAbstractItemModel
implementation, and cannot be explicitly emitted in subclass code.See also
- columnsAboutToBeMoved(sourceParent, sourceStart, sourceEnd, destinationParent, destinationColumn)¶
- Parameters:
sourceParent –
QModelIndex
sourceStart – int
sourceEnd – int
destinationParent –
QModelIndex
destinationColumn – int
This signal is emitted just before columns are moved within the model. The items that will be moved are those between
sourceStart
andsourceEnd
inclusive, under the givensourceParent
item. They will be moved todestinationParent
starting at the columndestinationColumn
.Note
Components connected to this signal use it to adapt to changes in the model’s dimensions. It can only be emitted by the
QAbstractItemModel
implementation, and cannot be explicitly emitted in subclass code.See also
- columnsAboutToBeRemoved(parent, first, last)¶
- Parameters:
parent –
QModelIndex
first – int
last – int
This signal is emitted just before columns are removed from the model. The items to be removed are those between
first
andlast
inclusive, under the givenparent
item.Note
Components connected to this signal use it to adapt to changes in the model’s dimensions. It can only be emitted by the
QAbstractItemModel
implementation, and cannot be explicitly emitted in subclass code.See also
- columnsInserted(parent, first, last)¶
- Parameters:
parent –
QModelIndex
first – int
last – int
This signal is emitted after columns have been inserted into the model. The new items are those between
first
andlast
inclusive, under the givenparent
item.Note
Components connected to this signal use it to adapt to changes in the model’s dimensions. It can only be emitted by the
QAbstractItemModel
implementation, and cannot be explicitly emitted in subclass code.See also
- columnsMoved(sourceParent, sourceStart, sourceEnd, destinationParent, destinationColumn)¶
- Parameters:
sourceParent –
QModelIndex
sourceStart – int
sourceEnd – int
destinationParent –
QModelIndex
destinationColumn – int
This signal is emitted after columns have been moved within the model. The items between
sourceStart
andsourceEnd
inclusive, under the givensourceParent
item have been moved todestinationParent
starting at the columndestinationColumn
.Note
Components connected to this signal use it to adapt to changes in the model’s dimensions. It can only be emitted by the
QAbstractItemModel
implementation, and cannot be explicitly emitted in subclass code.See also
- columnsRemoved(parent, first, last)¶
- Parameters:
parent –
QModelIndex
first – int
last – int
This signal is emitted after columns have been removed from the model. The removed items are those between
first
andlast
inclusive, under the givenparent
item.Note
Components connected to this signal use it to adapt to changes in the model’s dimensions. It can only be emitted by the
QAbstractItemModel
implementation, and cannot be explicitly emitted in subclass code.See also
- createIndex(row, column, ptr)¶
- Parameters:
row – int
column – int
ptr – object
- Return type:
Creates a model index for the given row and column with the internal pointer ptr. When using a
QSortFilterProxyModel
, its indexes have their own internal pointer. It is not advisable to access this internal pointer outside of the model. Use thedata()
function instead.This function provides a consistent interface that model subclasses must use to create model indexes.
Warning
Because of some Qt/Python integration rules, the
ptr
argument does not get the reference incremented during the QModelIndex life time. So it is necessary to keep the object used onptr
argument alive during the whole process. Do not destroy the object if you are not sure about that.- createIndex(row, column[, id=0])
- Parameters:
row – int
column – int
id –
quintptr
- Return type:
Creates a model index for the given
row
andcolumn
with the internal identifier,id
.This function provides a consistent interface that model subclasses must use to create model indexes.
See also
- abstract data(index[, role=Qt.DisplayRole])¶
- Parameters:
index –
QModelIndex
role – int
- Return type:
object
Returns the data stored under the given
role
for the item referred to by theindex
.Note
If you do not have a value to return, return an invalid (default-constructed)
QVariant
.See also
- dataChanged(topLeft, bottomRight[, roles=list()])¶
- Parameters:
topLeft –
QModelIndex
bottomRight –
QModelIndex
roles – .list of int
This signal is emitted whenever the data in an existing item changes.
If the items are of the same parent, the affected ones are those between
topLeft
andbottomRight
inclusive. If the items do not have the same parent, the behavior is undefined.When reimplementing the
setData()
function, this signal must be emitted explicitly.The optional
roles
argument can be used to specify which data roles have actually been modified. An empty vector in the roles argument means that all roles should be considered modified. The order of elements in the roles argument does not have any relevance.See also
- decodeData(row, column, parent, stream)¶
- Parameters:
row – int
column – int
parent –
QModelIndex
stream –
QDataStream
- Return type:
bool
- dropMimeData(data, action, row, column, parent)¶
- Parameters:
data –
QMimeData
action –
DropAction
row – int
column – int
parent –
QModelIndex
- Return type:
bool
Handles the
data
supplied by a drag and drop operation that ended with the givenaction
.Returns
true
if the data and action were handled by the model; otherwise returnsfalse
.The specified
row
,column
andparent
indicate the location of an item in the model where the operation ended. It is the responsibility of the model to complete the action at the correct location.For instance, a drop action on an item in a QTreeView can result in new items either being inserted as children of the item specified by
row
,column
, andparent
, or as siblings of the item.When
row
andcolumn
are -1 it means that the dropped data should be considered as dropped directly onparent
. Usually this will mean appending the data as child items ofparent
. Ifrow
andcolumn
are greater than or equal zero, it means that the drop occurred just before the specifiedrow
andcolumn
in the specifiedparent
.The
mimeTypes()
member is called to get the list of acceptable MIME types. This default implementation assumes the default implementation ofmimeTypes()
, which returns a single default MIME type. If you reimplementmimeTypes()
in your custom model to return multiple MIME types, you must reimplement this function to make use of them.See also
supportedDropActions()
canDropMimeData()
Using drag and drop with item views
- encodeData(indexes, stream)¶
- Parameters:
indexes – .list of QModelIndex
stream –
QDataStream
- endInsertColumns()¶
Ends a column insertion operation.
When reimplementing
insertColumns()
in a subclass, you must call this function after inserting data into the model’s underlying data store.See also
- endInsertRows()¶
Ends a row insertion operation.
When reimplementing
insertRows()
in a subclass, you must call this function after inserting data into the model’s underlying data store.See also
- endMoveColumns()¶
Ends a column move operation.
When implementing a subclass, you must call this function after moving data within the model’s underlying data store.
See also
- endMoveRows()¶
Ends a row move operation.
When implementing a subclass, you must call this function after moving data within the model’s underlying data store.
See also
- endRemoveColumns()¶
Ends a column removal operation.
When reimplementing
removeColumns()
in a subclass, you must call this function after removing data from the model’s underlying data store.See also
- endRemoveRows()¶
Ends a row removal operation.
When reimplementing
removeRows()
in a subclass, you must call this function after removing data from the model’s underlying data store.See also
- endResetModel()¶
Completes a model reset operation.
You must call this function after resetting any internal data structure in your model or proxy model.
This function emits the signal
modelReset()
.See also
- fetchMore(parent)¶
- Parameters:
parent –
QModelIndex
Fetches any available data for the items with the parent specified by the
parent
index.Reimplement this if you are populating your model incrementally.
The default implementation does nothing.
See also
- flags(index)¶
- Parameters:
index –
QModelIndex
- Return type:
Combination of
ItemFlag
Returns the item flags for the given
index
.The base class implementation returns a combination of flags that enables the item (
ItemIsEnabled
) and allows it to be selected (ItemIsSelectable
).See also
ItemFlags
- hasChildren([parent=QModelIndex()])¶
- Parameters:
parent –
QModelIndex
- Return type:
bool
Returns
true
ifparent
has any children; otherwise returnsfalse
.Use
rowCount()
on the parent to find out the number of children.Note that it is undefined behavior to report that a particular index hasChildren with this method if the same index has the flag
ItemNeverHasChildren
set.- hasIndex(row, column[, parent=QModelIndex()])¶
- Parameters:
row – int
column – int
parent –
QModelIndex
- Return type:
bool
Returns
true
if the model returns a validQModelIndex
forrow
andcolumn
withparent
, otherwise returnsfalse
.- headerData(section, orientation[, role=Qt.DisplayRole])¶
- Parameters:
section – int
orientation –
Orientation
role – int
- Return type:
object
Returns the data for the given
role
andsection
in the header with the specifiedorientation
.For horizontal headers, the section number corresponds to the column number. Similarly, for vertical headers, the section number corresponds to the row number.
See also
- headerDataChanged(orientation, first, last)¶
- Parameters:
orientation –
Orientation
first – int
last – int
This signal is emitted whenever a header is changed. The
orientation
indicates whether the horizontal or vertical header has changed. The sections in the header from thefirst
to thelast
need to be updated.When reimplementing the
setHeaderData()
function, this signal must be emitted explicitly.If you are changing the number of columns or rows you do not need to emit this signal, but use the begin/end functions (refer to the section on subclassing in the
QAbstractItemModel
class description for details).See also
- abstract index(row, column[, parent=QModelIndex()])¶
- Parameters:
row – int
column – int
parent –
QModelIndex
- Return type:
Returns the index of the item in the model specified by the given
row
,column
andparent
index.When reimplementing this function in a subclass, call
createIndex()
to generate model indexes that other components can use to refer to items in your model.See also
- insertColumn(column[, parent=QModelIndex()])¶
- Parameters:
column – int
parent –
QModelIndex
- Return type:
bool
Inserts a single column before the given
column
in the child items of theparent
specified.Returns
true
if the column is inserted; otherwise returnsfalse
.See also
- insertColumns(column, count[, parent=QModelIndex()])¶
- Parameters:
column – int
count – int
parent –
QModelIndex
- Return type:
bool
On models that support this, inserts
count
new columns into the model before the givencolumn
. The items in each new column will be children of the item represented by theparent
model index.If
column
is 0, the columns are prepended to any existing columns.If
column
iscolumnCount()
, the columns are appended to any existing columns.If
parent
has no children, a single row withcount
columns is inserted.Returns
true
if the columns were successfully inserted; otherwise returnsfalse
.The base class implementation does nothing and returns
false
.If you implement your own model, you can reimplement this function if you want to support insertions. Alternatively, you can provide your own API for altering the data.
- insertRow(row[, parent=QModelIndex()])¶
- Parameters:
row – int
parent –
QModelIndex
- Return type:
bool
Inserts a single row before the given
row
in the child items of theparent
specified.Note
This function calls the virtual method
insertRows
.Returns
true
if the row is inserted; otherwise returnsfalse
.See also
- insertRows(row, count[, parent=QModelIndex()])¶
- Parameters:
row – int
count – int
parent –
QModelIndex
- Return type:
bool
Note
The base class implementation of this function does nothing and returns
false
.On models that support this, inserts
count
rows into the model before the givenrow
. Items in the new row will be children of the item represented by theparent
model index.If
row
is 0, the rows are prepended to any existing rows in the parent.If
row
isrowCount()
, the rows are appended to any existing rows in the parent.If
parent
has no children, a single column withcount
rows is inserted.Returns
true
if the rows were successfully inserted; otherwise returnsfalse
.If you implement your own model, you can reimplement this function if you want to support insertions. Alternatively, you can provide your own API for altering the data. In either case, you will need to call
beginInsertRows()
andendInsertRows()
to notify other components that the model has changed.- itemData(index)¶
- Parameters:
index –
QModelIndex
- Return type:
Dictionary with keys of type .int and values of type QVariant.
Returns a map with values for all predefined roles in the model for the item at the given
index
.Reimplement this function if you want to extend the default behavior of this function to include custom roles in the map.
See also
- layoutAboutToBeChanged([parents=list()[, hint=QAbstractItemModel.NoLayoutChangeHint]])¶
- Parameters:
parents – .list of QPersistentModelIndex
hint –
LayoutChangeHint
This signal is emitted just before the layout of a model is changed. Components connected to this signal use it to adapt to changes in the model’s layout.
Subclasses should update any persistent model indexes after emitting layoutAboutToBeChanged().
The optional
parents
parameter is used to give a more specific notification about what parts of the layout of the model are changing. An empty list indicates a change to the layout of the entire model. The order of elements in theparents
list is not significant. The optionalhint
parameter is used to give a hint about what is happening while the model is relayouting.See also
- layoutChanged([parents=list()[, hint=QAbstractItemModel.NoLayoutChangeHint]])¶
- Parameters:
parents – .list of QPersistentModelIndex
hint –
LayoutChangeHint
This signal is emitted whenever the layout of items exposed by the model has changed; for example, when the model has been sorted. When this signal is received by a view, it should update the layout of items to reflect this change.
When subclassing
QAbstractItemModel
orQAbstractProxyModel
, ensure that you emitlayoutAboutToBeChanged()
before changing the order of items or altering the structure of the data you expose to views, and emit layoutChanged() after changing the layout.The optional
parents
parameter is used to give a more specific notification about what parts of the layout of the model are changing. An empty list indicates a change to the layout of the entire model. The order of elements in theparents
list is not significant. The optionalhint
parameter is used to give a hint about what is happening while the model is relayouting.Subclasses should update any persistent model indexes before emitting layoutChanged(). In other words, when the structure changes:
Remember the
QModelIndex
that will changeUpdate your internal data
emit layoutChanged
- match(start, role, value[, hits=1[, flags=Qt.MatchFlags(Qt.MatchStartsWith|Qt.MatchWrap)]])¶
- Parameters:
start –
QModelIndex
role – int
value – object
hits – int
flags – Combination of
MatchFlag
- Return type:
.list of QModelIndex
Returns a list of indexes for the items in the column of the
start
index where data stored under the givenrole
matches the specifiedvalue
. The way the search is performed is defined by theflags
given. The list that is returned may be empty. Note also that the order of results in the list may not correspond to the order in the model, if for example a proxy model is used. The order of the results cannot be relied upon.The search begins from the
start
index, and continues until the number of matching data items equalshits
, the search reaches the last row, or the search reachesstart
again - depending on whetherMatchWrap
is specified inflags
. If you want to search for all matching items, usehits
= -1.By default, this function will perform a wrapping, string-based comparison on all items, searching for items that begin with the search term specified by
value
.Note
The default implementation of this function only searches columns. Reimplement this function to include a different search behavior.
Returns an object that contains serialized items of data corresponding to the list of
indexes
specified. The format used to describe the encoded data is obtained from themimeTypes()
function. This default implementation uses the default MIME type returned by the default implementation ofmimeTypes()
. If you reimplementmimeTypes()
in your custom model to return more MIME types, reimplement this function to make use of them.If the list of
indexes
is empty, or there are no supported MIME types,None
is returned rather than a serialized empty list.See also
- mimeTypes()¶
- Return type:
list of strings
Returns the list of allowed MIME types. By default, the built-in models and views use an internal MIME type:
application/x-qabstractitemmodeldatalist
.When implementing drag and drop support in a custom model, if you will return data in formats other than the default internal MIME type, reimplement this function to return your list of MIME types.
If you reimplement this function in your custom model, you must also reimplement the member functions that call it:
mimeData()
anddropMimeData()
.See also
- modelAboutToBeReset()¶
This signal is emitted when
beginResetModel()
is called, before the model’s internal state (e.g. persistent model indexes) has been invalidated.See also
- modelReset()¶
This signal is emitted when
endResetModel()
is called, after the model’s internal state (e.g. persistent model indexes) has been invalidated.Note that if a model is reset it should be considered that all information previously retrieved from it is invalid. This includes but is not limited to the
rowCount()
andcolumnCount()
,flags()
, data retrieved throughdata()
, androleNames()
.See also
- moveColumn(sourceParent, sourceColumn, destinationParent, destinationChild)¶
- Parameters:
sourceParent –
QModelIndex
sourceColumn – int
destinationParent –
QModelIndex
destinationChild – int
- Return type:
bool
On models that support this, moves
sourceColumn
fromsourceParent
todestinationChild
underdestinationParent
.Returns
true
if the columns were successfully moved; otherwise returnsfalse
.See also
- moveColumns(sourceParent, sourceColumn, count, destinationParent, destinationChild)¶
- Parameters:
sourceParent –
QModelIndex
sourceColumn – int
count – int
destinationParent –
QModelIndex
destinationChild – int
- Return type:
bool
On models that support this, moves
count
columns starting with the givensourceColumn
under parentsourceParent
to columndestinationChild
under parentdestinationParent
.Returns
true
if the columns were successfully moved; otherwise returnsfalse
.The base class implementation does nothing and returns
false
.If you implement your own model, you can reimplement this function if you want to support moving. Alternatively, you can provide your own API for altering the data.
See also
- moveRow(sourceParent, sourceRow, destinationParent, destinationChild)¶
- Parameters:
sourceParent –
QModelIndex
sourceRow – int
destinationParent –
QModelIndex
destinationChild – int
- Return type:
bool
On models that support this, moves
sourceRow
fromsourceParent
todestinationChild
underdestinationParent
.Returns
true
if the rows were successfully moved; otherwise returnsfalse
.See also
- moveRows(sourceParent, sourceRow, count, destinationParent, destinationChild)¶
- Parameters:
sourceParent –
QModelIndex
sourceRow – int
count – int
destinationParent –
QModelIndex
destinationChild – int
- Return type:
bool
On models that support this, moves
count
rows starting with the givensourceRow
under parentsourceParent
to rowdestinationChild
under parentdestinationParent
.Returns
true
if the rows were successfully moved; otherwise returnsfalse
.The base class implementation does nothing and returns
false
.If you implement your own model, you can reimplement this function if you want to support moving. Alternatively, you can provide your own API for altering the data.
See also
- multiData(index, roleDataSpan)¶
- Parameters:
index –
QModelIndex
roleDataSpan –
QModelRoleDataSpan
Warning
This section contains snippets that were automatically translated from C++ to Python and may contain errors.
Fills the
roleDataSpan
with the requested data for the givenindex
.The default implementation will call simply
data()
for each role in the span. A subclass can reimplement this function to provide data to views more efficiently:def multiData(self, index, roleDataSpan): for roleData in roleDataSpan: role = roleData.role() # ... obtain the data for index and role ... roleData.setData(result)
In the snippet above,
index
is the same for the entire call. This means that accessing to the necessary data structures in order to retrieve the information forindex
can be done only once (hoisting the relevant code out of the loop).The usage of
setData()
, or similarlysetValue()
, is encouraged over constructing aQVariant
separately and using a plain assignment operator; this is because the former allow to re-use the memory already allocated for theQVariant
object stored inside aQModelRoleData
, while the latter always allocates the new variant and then destroys the old one.Note that views may call multiData() with spans that have been used in previous calls, and therefore may already contain some data. Therefore, it is imperative that if the model cannot return the data for a given role, then it must clear the data in the corresponding
QModelRoleData
object. This can be done by callingclearData()
, or similarly by setting a default constructedQVariant
, and so on. Failure to clear the data will result in the view believing that the “old” data is meant to be used for the corresponding role.Finally, in order to avoid code duplication, a subclass may also decide to reimplement
data()
in terms of multiData(), by supplying a span of just one element:def data(self, QModelIndex index, int role): roleData = QModelRoleData(role) multiData(index, roleData) return roleData.data()
Note
Models are not allowed to modify the roles in the span, or to rearrange the span elements. Doing so results in undefined behavior.
Note
It is illegal to pass an invalid model index to this function.
See also
- abstract parent(child)¶
- Parameters:
child –
QModelIndex
- Return type:
Returns the parent of the model item with the given
index
. If the item has no parent, an invalidQModelIndex
is returned.A common convention used in models that expose tree data structures is that only items in the first column have children. For that case, when reimplementing this function in a subclass the column of the returned
QModelIndex
would be 0.When reimplementing this function in a subclass, be careful to avoid calling
QModelIndex
member functions, such asparent()
, since indexes belonging to your model will simply call your implementation, leading to infinite recursion.See also
- persistentIndexList()¶
- Return type:
.list of QModelIndex
Returns the list of indexes stored as persistent indexes in the model.
- removeColumn(column[, parent=QModelIndex()])¶
- Parameters:
column – int
parent –
QModelIndex
- Return type:
bool
Removes the given
column
from the child items of theparent
specified.Returns
true
if the column is removed; otherwise returnsfalse
.See also
- removeColumns(column, count[, parent=QModelIndex()])¶
- Parameters:
column – int
count – int
parent –
QModelIndex
- Return type:
bool
On models that support this, removes
count
columns starting with the givencolumn
under parentparent
from the model.Returns
true
if the columns were successfully removed; otherwise returnsfalse
.The base class implementation does nothing and returns
false
.If you implement your own model, you can reimplement this function if you want to support removing. Alternatively, you can provide your own API for altering the data.
- removeRow(row[, parent=QModelIndex()])¶
- Parameters:
row – int
parent –
QModelIndex
- Return type:
bool
Removes the given
row
from the child items of theparent
specified.Returns
true
if the row is removed; otherwise returnsfalse
.This is a convenience function that calls
removeRows()
. TheQAbstractItemModel
implementation ofremoveRows()
does nothing.See also
- removeRows(row, count[, parent=QModelIndex()])¶
- Parameters:
row – int
count – int
parent –
QModelIndex
- Return type:
bool
On models that support this, removes
count
rows starting with the givenrow
under parentparent
from the model.Returns
true
if the rows were successfully removed; otherwise returnsfalse
.The base class implementation does nothing and returns
false
.If you implement your own model, you can reimplement this function if you want to support removing. Alternatively, you can provide your own API for altering the data.
- resetInternalData()¶
Warning
This section contains snippets that were automatically translated from C++ to Python and may contain errors.
This slot is called just after the internal data of a model is cleared while it is being reset.
This slot is provided the convenience of subclasses of concrete proxy models, such as subclasses of
QSortFilterProxyModel
which maintain extra data.class CustomDataProxy(QSortFilterProxyModel): Q_OBJECT # public CustomDataProxy(QObject parent) super().__init__(parent) ... QVariant data(QModelIndex index, int role) override if role != Qt.BackgroundRole: return QSortFilterProxyModel.data(index, role) if m_customData.contains(index.row()): return m_customData.value(index.row()) return QSortFilterProxyModel.data(index, role) # private slots def resetInternalData(): m_customData.clear() # private QVariant> = QHash<int,()
- revert()¶
Lets the model know that it should discard cached information. This function is typically used for row editing.
See also
- roleNames()¶
- Return type:
Dictionary with keys of type .int and values of type QByteArray.
Returns the model’s role names.
The default role names set by Qt are:
Qt Role
QML Role Name
display
decoration
edit
toolTip
statusTip
whatsThis
- abstract rowCount([parent=QModelIndex()])¶
- Parameters:
parent –
QModelIndex
- Return type:
int
Returns the number of rows under the given
parent
. When the parent is valid it means that rowCount is returning the number of children of parent.Note
When implementing a table based model, rowCount() should return 0 when the parent is valid.
See also
- rowsAboutToBeInserted(parent, first, last)¶
- Parameters:
parent –
QModelIndex
first – int
last – int
This signal is emitted just before rows are inserted into the model. The new items will be positioned between
start
andend
inclusive, under the givenparent
item.Note
Components connected to this signal use it to adapt to changes in the model’s dimensions. It can only be emitted by the
QAbstractItemModel
implementation, and cannot be explicitly emitted in subclass code.See also
- rowsAboutToBeMoved(sourceParent, sourceStart, sourceEnd, destinationParent, destinationRow)¶
- Parameters:
sourceParent –
QModelIndex
sourceStart – int
sourceEnd – int
destinationParent –
QModelIndex
destinationRow – int
This signal is emitted just before rows are moved within the model. The items that will be moved are those between
sourceStart
andsourceEnd
inclusive, under the givensourceParent
item. They will be moved todestinationParent
starting at the rowdestinationRow
.Note
Components connected to this signal use it to adapt to changes in the model’s dimensions. It can only be emitted by the
QAbstractItemModel
implementation, and cannot be explicitly emitted in subclass code.See also
- rowsAboutToBeRemoved(parent, first, last)¶
- Parameters:
parent –
QModelIndex
first – int
last – int
This signal is emitted just before rows are removed from the model. The items that will be removed are those between
first
andlast
inclusive, under the givenparent
item.Note
Components connected to this signal use it to adapt to changes in the model’s dimensions. It can only be emitted by the
QAbstractItemModel
implementation, and cannot be explicitly emitted in subclass code.See also
- rowsInserted(parent, first, last)¶
- Parameters:
parent –
QModelIndex
first – int
last – int
This signal is emitted after rows have been inserted into the model. The new items are those between
first
andlast
inclusive, under the givenparent
item.Note
Components connected to this signal use it to adapt to changes in the model’s dimensions. It can only be emitted by the
QAbstractItemModel
implementation, and cannot be explicitly emitted in subclass code.See also
- rowsMoved(sourceParent, sourceStart, sourceEnd, destinationParent, destinationRow)¶
- Parameters:
sourceParent –
QModelIndex
sourceStart – int
sourceEnd – int
destinationParent –
QModelIndex
destinationRow – int
This signal is emitted after rows have been moved within the model. The items between
sourceStart
andsourceEnd
inclusive, under the givensourceParent
item have been moved todestinationParent
starting at the rowdestinationRow
.Note
Components connected to this signal use it to adapt to changes in the model’s dimensions. It can only be emitted by the
QAbstractItemModel
implementation, and cannot be explicitly emitted in subclass code.See also
- rowsRemoved(parent, first, last)¶
- Parameters:
parent –
QModelIndex
first – int
last – int
This signal is emitted after rows have been removed from the model. The removed items are those between
first
andlast
inclusive, under the givenparent
item.Note
Components connected to this signal use it to adapt to changes in the model’s dimensions. It can only be emitted by the
QAbstractItemModel
implementation, and cannot be explicitly emitted in subclass code.See also
- setData(index, value[, role=Qt.EditRole])¶
- Parameters:
index –
QModelIndex
value – object
role – int
- Return type:
bool
Sets the
role
data for the item atindex
tovalue
.Returns
true
if successful; otherwise returnsfalse
.The
dataChanged()
signal should be emitted if the data was successfully set.The base class implementation returns
false
. This function anddata()
must be reimplemented for editable models.See also
- setHeaderData(section, orientation, value[, role=Qt.EditRole])¶
- Parameters:
section – int
orientation –
Orientation
value – object
role – int
- Return type:
bool
Sets the data for the given
role
andsection
in the header with the specifiedorientation
to thevalue
supplied.Returns
true
if the header’s data was updated; otherwise returnsfalse
.When reimplementing this function, the
headerDataChanged()
signal must be emitted explicitly.See also
- setItemData(index, roles)¶
- Parameters:
index –
QModelIndex
roles – Dictionary with keys of type .int and values of type QVariant.
- Return type:
bool
Sets the role data for the item at
index
to the associated value inroles
, for everyItemDataRole
.Returns
true
if successful; otherwise returnsfalse
.Roles that are not in
roles
will not be modified.See also
- sibling(row, column, idx)¶
- Parameters:
row – int
column – int
idx –
QModelIndex
- Return type:
Returns the sibling at
row
andcolumn
for the item atindex
, or an invalidQModelIndex
if there is no sibling at that location.sibling() is just a convenience function that finds the item’s parent, and uses it to retrieve the index of the child item in the specified
row
andcolumn
.This method can optionally be overridden for implementation-specific optimization.
Sorts the model by
column
in the givenorder
.The base class implementation does nothing.
- span(index)¶
- Parameters:
index –
QModelIndex
- Return type:
Returns the row and column span of the item represented by
index
.Note
Currently, span is not used.
- submit()¶
- Return type:
bool
Lets the model know that it should submit cached information to permanent storage. This function is typically used for row editing.
Returns
true
if there is no error; otherwise returnsfalse
.See also
- supportedDragActions()¶
- Return type:
Combination of
DropAction
Returns the actions supported by the data in this model.
The default implementation returns
supportedDropActions()
. Reimplement this function if you wish to support additional actions.supportedDragActions() is used by QAbstractItemView::startDrag() as the default values when a drag occurs.
See also
DropActions
Using drag and drop with item views
- supportedDropActions()¶
- Return type:
Combination of
DropAction
Returns the drop actions supported by this model.
The default implementation returns
CopyAction
. Reimplement this function if you wish to support additional actions. You must also reimplement thedropMimeData()
function to handle the additional operations.See also
dropMimeData()
DropActions
Using drag and drop with item views